公众版
员工版
医起学纪(第9期)违规吃喝绝非小事小节-党风廉政建设-廉政之窗- 员工版-四川省第三人民医院(四川护理职业学院附属医院)
首页
员工版
廉政之窗
党风廉政建设
详细
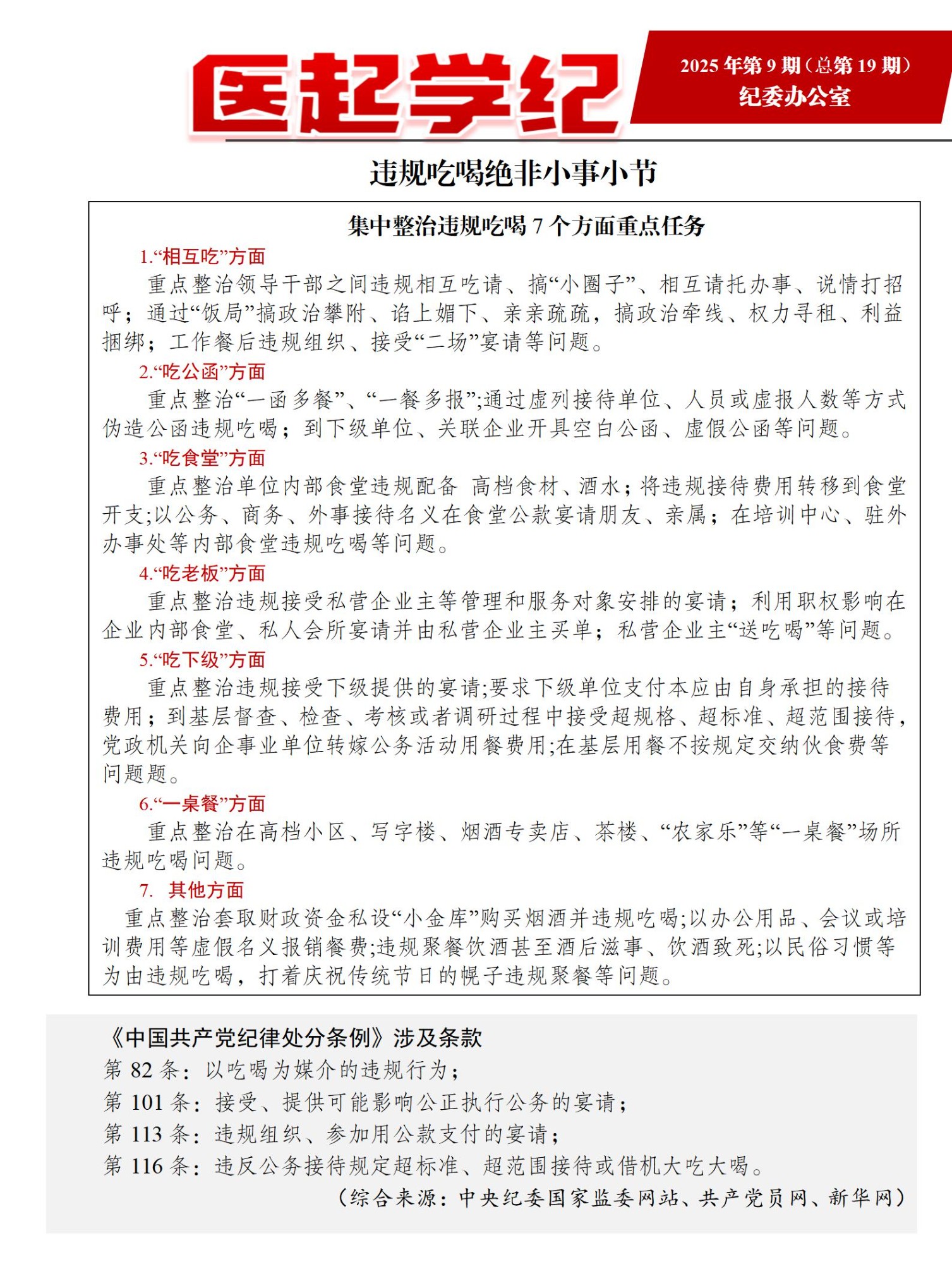
医起学纪(第9期)违规吃喝绝非小事小节
2025-07-17 09:39
更多我院平台二维码
官方微信
官方微博